
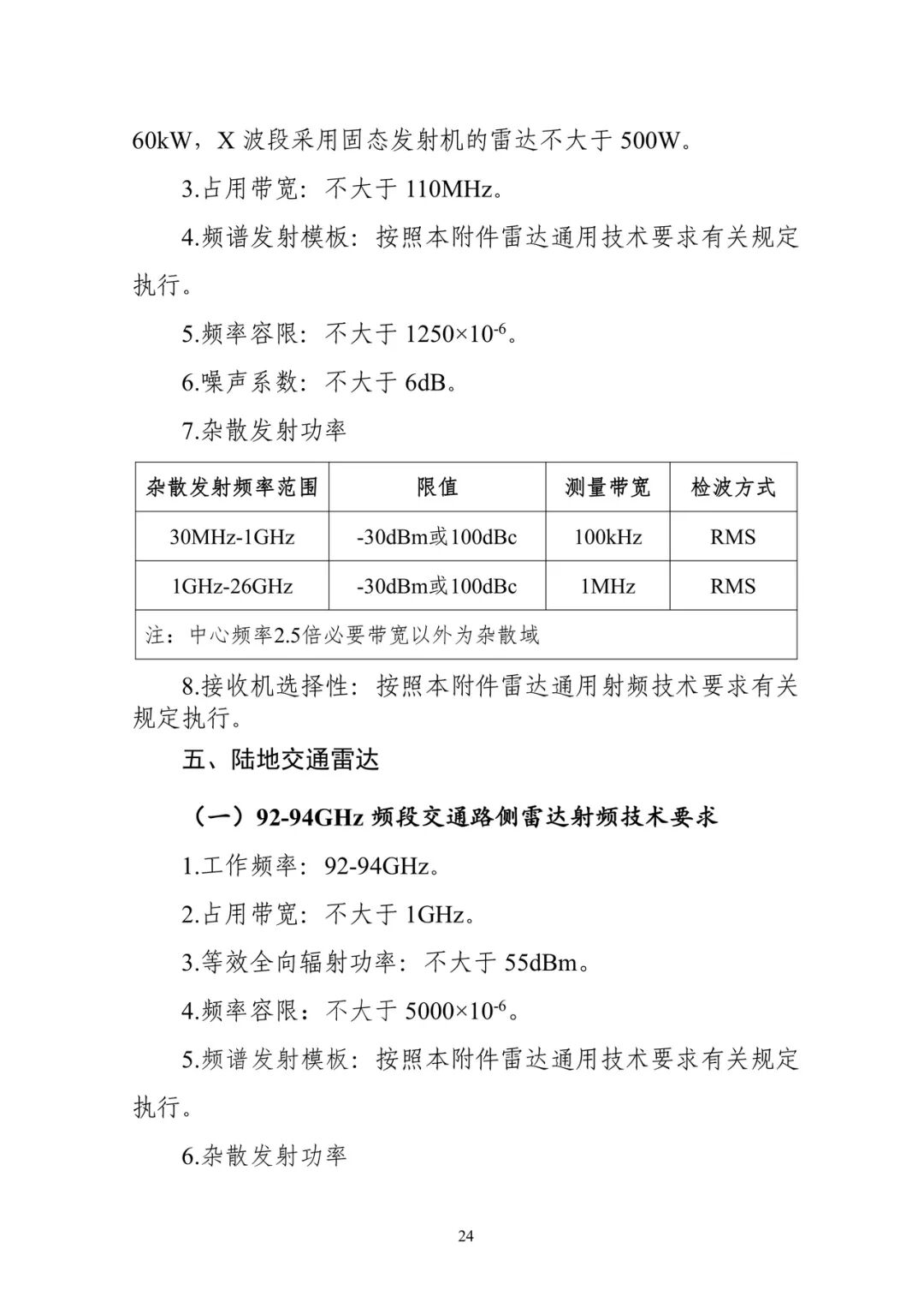
2 月 14 日,工信部发布《雷达无线电管理规定(试行)》(工信部无〔2025〕22 号)。该文件是为满足经济社会发展对雷达的使用需求,提升环境感知、防灾减灾、观测探测技术能力,加强无线电管理,维护空中电波秩序,依据《中华人民共和国无线电管理条例》等法规规章制定印发。雷达系统作为无线电技术应用的重要领域之一,广泛应用于气象观测、航空航天、交通导航、海洋监测、安全防护等多个关键领域,并加速向自动驾驶、无人机管控等新兴领域拓展,其稳定运行与精准探测直接关系到国家基础设施的安全运行和社会经济生活的正常运转。因此,有必要制定雷达无线电管理配套政策,进一步落实《中华人民共和国无线电管理条例》要求,充分引导规范雷达产业健康有序发展,促进无线电频谱资源的高效利用,有效保障各部门、各行业雷达系统使用需求。《规定》是我国首个关于雷达无线电管理的规范性文件,将有力推动我国雷达产业高质量发展。《规定》一是结合我国雷达使用实际、技术发展和产业链供应链韧性和安全,囊括了100GHz以下频段7大类19种雷达,基本实现了对我国现有主要类型雷达的全覆盖。二是明确了各类雷达的频率使用范围及无线电技术指标,为规范雷达设备的研制、生产、进口、销售和使用提供了明确的政策依据。三是优化雷达无线电管理协调程序,简化审批流程,切实减轻用户负担。四是对雷达干扰协调、电磁环境保护、在用台站检查以及设备管理等方面作出明确规定,进一步规范雷达无线电管理,保障电磁空间安全。下一步,工业和信息化部将加强统筹协调,扎实推动《规定》落地见效,充分激发国内雷达产业活力,保障雷达规范高效使用,助力新型工业化发展。一是明确雷达类型。《规定》结合我国雷达使用实际,囊括了航空雷达、气象雷达、水上交通雷达、陆地交通雷达等近 20 种不同类型雷达,基本实现了对我国现有主要类型雷达的全覆盖。在“第二章为雷达无线电频率”中,对“航空雷达”规定如下:第六条 根据航空无线电导航主要业务划分,空中交通管制二次雷达地面站(询问机)使用的中心频率为1030MHz,机载空中交通管制应答机使用的中心频率为1090MHz。第七条 根据无线电定位主要业务划分,空中交通管制一次监视雷达使用的频率范围为1250—1350 MHz和2700—2950MHz频段。第八条 根据航空无线电导航主要业务划分,无线电高度表使用的频率范围为4200—4400MHz频段。第九条 根据无线电定位主要业务划分,机场场面监视雷达使用的频率范围为9100—9500MHz频段,原则上应优先使用9300—9500MHz频段,无法满足使用需求的情况下可在允许使用频率范围内适当扩展。第十条 根据无线电定位主要业务划分,机场跑道外来物探测(FOD)设备使用的频率范围为76—77GHz和92—94GHz频段,设置使用上述设备按照《民用机场跑道外来物探测设备无线电管理暂行规定》(工信部联无〔2023〕34号)执行。第十一条 根据航空无线电导航主要业务划分,机载气象雷达使用与地面气象雷达相同频段。二是细化技术要求。《规定》在全面梳理现有雷达国家标准、行业标准以及相关国际电信联盟有关建议书报告书基础上,系统规划了各类雷达的频率使用范围及相关无线电技术指标,进一步规范雷达设备的研制、生产、进口、销售和使用,为雷达产业发展提供了明确的政策指引,增强产业信心。三是优化管理程序。结合不同使用场景,进一步下放雷达无线电频率许可权限,更好赋能地方发展。同时,通过将频率使用许可和台站设置、使用许可合并办理等方式,不断优化许可流程,提高审批效率,切实减轻用户负担。四是加强使用监管。《规定》对雷达系统无线电台(站)干扰协调、电磁环境保护、频率使用率、在用台站检查以及设备管理等方面作出明确规定,以进一步规范用户使用,保障电磁空间安全。《规定》自 2026 年 1 月 1 日起施行。届时,国家无线电管理机构不再受理和审批与本规定不符的雷达无线电发射设备型号核准申请。对于已获得型号核准证的,型号核准证到期后不再延续。各级无线电管理机构不再受理与本规定不符的新的雷达频率使用许可申请和无线电台(站)设置、使用许可申请。对于已依法设置、使用的雷达无线电台(站),在无线电频率使用期限或无线电台执照有效期届满后需要继续使用的,仍可向无线电管理机构依法提出无线电频率和无线电台(站)延续使用申请,直至原设备报废为止。为满足经济社会发展对雷达的使用需求,提升环境感知、防灾减灾、观测探测技术能力,加强无线电管理,维护空中电波秩序,保障相关无线电业务的正常进行,工业和信息化部于近日印发《雷达无线电管理规定(试行)》(以下简称《规定》)。为了更好宣传贯彻落实《规定》,工业和信息化部无线电管理局相关负责同志对《规定》进行了解读。雷达系统作为无线电技术应用的重要领域之一,广泛应用于气象观测、航空航天、交通导航、海洋监测、安全防护等多个关键领域,并加速向自动驾驶、无人机管控等新兴领域拓展,其稳定运行与精准探测直接关系到国家基础设施的安全运行和社会经济生活的正常运转。因此,有必要制定雷达无线电管理配套政策,进一步落实《中华人民共和国无线电管理条例》要求,充分引导规范雷达产业健康有序发展,促进无线电频谱资源的高效利用,有效保障各部门、各行业雷达系统使用需求。在制定《规定》过程中,我们从更好满足雷达设备频率使用新情况新需求、支持产业发展、方便用户使用等方面着手,重点有以下几方面考虑:一是明确雷达类型。《规定》结合我国雷达使用实际,囊括了航空雷达、气象雷达、水上交通雷达、陆地交通雷达等近20种不同类型雷达,基本实现了对我国现有主要类型雷达的全覆盖。二是细化技术要求。《规定》在全面梳理现有雷达国家标准、行业标准以及相关国际电信联盟有关建议书报告书基础上,系统规划了各类雷达的频率使用范围及相关无线电技术指标,进一步规范雷达设备的研制、生产、进口、销售和使用,为雷达产业发展提供了明确的政策指引,增强产业信心。三是优化管理程序。结合不同使用场景,进一步下放雷达无线电频率许可权限,更好赋能地方发展。同时,通过将频率使用许可和台站设置、使用许可合并办理等方式,不断优化许可流程,提高审批效率,切实减轻用户负担。四是加强使用监管。《规定》对雷达系统无线电台(站)干扰协调、电磁环境保护、频率使用率、在用台站检查以及设备管理等方面作出明确规定,以进一步规范用户使用,保障电磁空间安全。《规定》分为正文和附件两部分,正文共五章43条,从频率使用、台站设置、设备管理、干扰协调等方面规范了雷达无线电管理。第一章为总则,主要包括立法目的依据、适用范围、雷达定义、业务划分及行业规划等内容。第二章为雷达无线电频率,主要包括航空雷达、气象雷达等7大类近20种雷达设备的频率划分及有关要求等。第三章为雷达频率、台站和发射设备管理,主要包括许可申请、试验许可、制式电台、频率使用率要求、在用台站检查、设备管理、设备选用、行业管理、电磁辐射防护以及数据安全管理等内容。第四章为雷达干扰协调,主要包括干扰协调原则、特殊保护、电磁环境保护、协调申报以及空间协调等内容。第五章为附则,明确了施行日期和政策过渡衔接相关规定。附件一阐述了各类雷达定义与释义,附件二明确了各类雷达设备射频技术要求。《规定》自2026年1月1日起施行。届时,国家无线电管理机构不再受理和审批与本规定不符的雷达无线电发射设备型号核准申请。对于已获得型号核准证的,型号核准证到期后不再延续。各级无线电管理机构不再受理与本规定不符的新的雷达频率使用许可申请和无线电台(站)设置、使用许可申请。对于已依法设置、使用的雷达无线电台(站),在无线电频率使用期限或无线电台执照有效期届满后需要继续使用的,仍可向无线电管理机构依法提出无线电频率和无线电台(站)延续使用申请,直至原设备报废为止。相关省、自治区、直辖市工业和信息化主管部门,青海、宁夏无线电管理机构,国务院有关部门无线电管理机构:现将《雷达无线电管理规定(试行)》印发给你们,请认真遵照执行。第一条 为提升安全生产、环境感知、防灾减灾、观测探测技术能力,满足经济社会发展对雷达的使用需求,加强无线电管理,维护空中电波秩序,保障相关无线电业务的正常进行,根据《中华人民共和国无线电管理条例》《中华人民共和国无线电频率划分规定》(以下简称《划分规定》)等法规规章,制定本规定。第二条 在中华人民共和国境内使用雷达无线电频率,设置、使用雷达无线电台站,研制、生产、进口、销售和维修雷达设备,应当遵守本规定。第三条 本规定所称雷达是指位于地球大气层主要部分以内,以基准无线电信号与目标物体反射或重发回的无线电信号的特性进行比较,测定目标物体位置、速度及运行方向等参数,或获得与这些参数有关信息的无线电测定系统(含机载雷达和无人高空平台雷达等)。第四条 雷达使用的无线电频率应符合《划分规定》中无线电测定、无线电定位、无线电导航等无线电业务的频率划分及相关要求。第五条 各相关行业、部门编制雷达建设发展规划,开展重要雷达工程项目论证,应征求国家无线电管理机构意见。第六条 根据航空无线电导航主要业务划分,空中交通管制二次雷达地面站(询问机)使用的中心频率为1030MHz,机载空中交通管制应答机使用的中心频率为1090MHz。第七条 根据无线电定位主要业务划分,空中交通管制一次监视雷达使用的频率范围为1250—1350 MHz和2700—2950MHz频段。第八条 根据航空无线电导航主要业务划分,无线电高度表使用的频率范围为4200—4400MHz频段。第九条 根据无线电定位主要业务划分,机场场面监视雷达使用的频率范围为9100—9500MHz频段,原则上应优先使用9300—9500MHz频段,无法满足使用需求的情况下可在允许使用频率范围内适当扩展。第十条 根据无线电定位主要业务划分,机场跑道外来物探测(FOD)设备使用的频率范围为76—77GHz和92—94GHz频段,设置使用上述设备按照《民用机场跑道外来物探测设备无线电管理暂行规定》(工信部联无〔2023〕34号)执行。第十一条 根据航空无线电导航主要业务划分,机载气象雷达使用与地面气象雷达相同频段。第十二条 根据无线电定位业务划分,风廓线雷达使用的频率范围为:(一)46—68MHz频段(次要业务)。该频段风廓线雷达不得对相同频段划分的固定、移动、广播、业余和其他无线电定位业务电台产生有害干扰。(二)470—494MHz频段(次要业务)。该频段风廓线雷达不得对相同频段划分的广播、空间操作(空对地)、空间研究(空对地)业务电台产生有害干扰。(三)1270—1375MHz频段(主要业务)。原则上应优先使用1295—1375MHz频段,无法满足使用需求的情况下可在允许使用频率范围内适当扩展。第十三条 根据无线电定位主要业务划分,天气雷达使用的频率范围为:(一)2700—2950MHz频段,原则上应优先使用2700—2900MHz频段,无法满足使用需求的情况下可在允许使用频率范围内适当扩展。(二)5300—5600MHz频段,原则上应优先使用5300—5500MHz频段,无法满足使用需求的情况下可在允许使用频率范围内适当扩展。(三)9100—9500MHz频段,原则上应优先使用9300—9500MHz频段,无法满足使用需求的情况下可在允许使用频率范围内适当扩展。第十四条 根据无线电定位主要业务划分,云雷达使用的频率范围为:第十五条 根据气象辅助主要业务划分,利用气象探空气球和雷达定位技术的气象探测无线电台(站)使用的频率范围为1675—1685MHz频段,相关无线电台(站)参照雷达台(站)进行管理。第十六条 根据无线电导航主要业务划分,船用雷达使用的频率范围为:第十七条 根据无线电导航主要业务划分,船舶交通管理系统岸基雷达使用的频率范围为9100—9500MHz频段,原则上应优先使用9300—9500MHz频段,无法满足使用需求的情况下可在允许使用频率范围内适当扩展。第十八条 根据无线电定位主要业务划分,汽车雷达使用的频率范围为76—79GHz频段,相关要求按照《关于印发汽车雷达无线电管理暂行规定的通知》(工信部无〔2021〕181号)执行。第十九条 根据无线电定位主要业务划分,交通路侧雷达使用的频率范围为92—94GHz频段,与相同频率FOD设备干扰保护距离应大于1公里。第二十条 根据无线电定位业务划分,海洋雷达使用的频率范围为4438—4488kHz、5250—5275kHz、9305—9355kHz、13450—13550kHz、16100—16200kHz、24450—24600kHz、26200—26350kHz频段(次要业务)和39.5—40MHz频段(主要业务)。海洋雷达限使用地波探测,在沿海设置和使用,使用次要业务划分频段的海洋雷达不得对同频段和邻频段使用主要业务划分的其他无线电台(站)产生有害干扰。第二十一条 根据无线电定位业务划分,水文雷达使用的频率范围为:(一)402—403MHz频段(次要业务),工作在该频段的水文雷达不得对相同频段主要业务产生有害干扰。(二)9100—9500MHz频段(主要业务),原则上应优先使用9100—9300MHz频段,无法满足使用需求的情况下可在允许使用频率范围内适当扩展。第二十二条 根据无线电定位主要业务划分,地基形变监测雷达使用的频率范围为15.7—17.2GHz频段。第二十三条 根据无线电定位主要业务划分,微小目标探测雷达(含探虫、探鸟、探无人机雷达等)使用的频率范围为:第二十四条 根据无线电定位主要业务划分,短距离探测雷达和无人驾驶航空器载雷达使用的频率范围为24—24.25GHz频段,相关要求按照工业和信息化部2019年第52号公告执行。第二十五条 使用雷达无线电频率,探测范围涉及三省以上的,应当向国家无线电管理机构申请频率使用许可;探测范围涉及两省或省内的,应向拟设雷达所在地的省级无线电管理机构申请频率使用许可。雷达探测或干扰范围可能超出本省、自治区、直辖市辖区时,所在地无线电管理机构应当征求相关无线电管理机构意见。无线电管理机构在实施频率使用许可前,应当征求军地相关主管部门意见;对于需要与其他无线电业务进行协调的,应当征求国家无线电管理机构意见。行业用户申请雷达无线电频率的,应当在提交申请前完成行业内频率协调,并征求本行业国务院主管部门意见。拟设置、使用雷达站的,应当向雷达站所在地无线电管理机构申请办理无线电台执照。为简化审批流程,提高审批效率,上述两项涉及省级无线电管理机构的许可可合并办理。第二十六条 为鼓励、支持科学技术研究和先进技术推广应用,满足经济社会发展对新型雷达的使用需要,使用符合频率划分但不符合上述条款规定频率范围和类型的雷达,在完成必要的电磁兼容分析论证后,向国家无线电管理机构申请临时或试验频率使用许可,相关要求参照《无线电频率使用许可管理办法》执行。第二十七条 符合本规定,在船舶、航空器上设置、使用的制式雷达,由国务院有关部门的无线电管理机构颁发无线电台执照。国务院有关部门应当将制式雷达无线电台执照核发情况定期通报国家无线电管理机构。第二十八条 对于常设雷达系统使用的频率,其年时间占用度不得低于60%。第二十九条 雷达无线电发射设备和接收设备应符合附件2所列的射频技术要求。研制、生产或者进口在国内销售、使用的雷达设备,应符合《无线电发射设备管理规定》等无线电管理有关规定的要求,并向国家无线电管理机构申请无线电发射设备型号核准。第三十条 设置、使用雷达,鼓励选用技术先进、抗干扰能力强、无用发射功率小的无线电设备,并在满足使用要求的情况下严格控制发射功率、占用带宽和探测范围,最大限度减少和避免对相同或相邻频段其他无线电业务产生有害干扰。第三十一条 雷达设置使用应遵守相关行业管理规定和技术标准等要求。使用雷达的单位或个人应当对雷达进行定期维护,保证其性能指标符合无线电管理有关规定,避免对其他依法设置、使用的无线电台(站)产生有害干扰。第三十二条 使用雷达的单位或个人应当遵守国家环境保护的规定,采取必要措施防止无线电波发射产生的电磁辐射污染环境。第三十三条 使用雷达的单位或个人应切实做好雷达探测数据安全管理工作。第三十四条 使用雷达的单位或个人应规范雷达使用行为,不得利用雷达开展违法犯罪活动。第三十五条 省、自治区、直辖市无线电管理机构应按照《无线电频率使用和在用无线电台(站)监督检查暂行办法》进行检查,依法查处违法行为。第三十六条 按照本规定设置、使用的雷达受到无线电有害干扰时,可向所在地无线电管理机构进行申诉,无线电管理机构按照“频带外让频带内、次要业务让主要业务、后用让先用、无规划让有规划”的原则协调处理。第三十七条 国家对航空无线电导航、水上无线电导航、卫星无线电导航等涉及航行飞行安全及人身安全的无线电频率,以及国际电信联盟《无线电规则》附录15“全球水上遇险和安全系统的遇险和安全通信频率”予以特别保护。第三十八条 建设或扩建需要电磁环境特殊保护的雷达,应当符合城乡规划的要求,避开影响其功能发挥的建筑物、设施等。地方人民政府制定、修改城乡规划,安排可能影响大型雷达站功能发挥的建设项目的,应当考虑其功能发挥的需要,并征求所在地无线电管理机构和军队电磁频谱管理机构的意见。第三十九条 在边境地区设置、使用雷达,应遵守我国与相关国家、地区签订的无线电频率协调协议及相关会谈纪要,并按照相关国际规则开展雷达的国际频率协调和申报工作。第四十条 地面雷达使用频率与卫星地球探测(有源)(如星载合成孔径雷达)、空间研究(有源)业务有重叠的,且均为主要业务,双方协调应按照国际国内相关规定执行。第四十一条 军用雷达的生产、设置和使用按照军队有关规定执行,用于民用的军民两用产品须满足本规定要求。第四十二条 自本规定施行之日起,国家无线电管理机构不再受理和审批与本规定不符的雷达无线电发射设备型号核准申请;已获得型号核准证的,型号核准证到期后不再延续。各级无线电管理机构不再受理与本规定不符的新的雷达频率使用许可申请和无线电台(站)设置、使用许可申请。本规定施行之日前已依法设置、使用的雷达无线电台(站),在无线电频率使用期限或无线电台执照有效期届满后需要继续使用的,仍可向无线电管理机构依法提出无线电频率和无线电台(站)延续使用申请,直至原设备报废为止。一次雷达:以基准信号与从被测物体反射的无线电信号进行比较为基础的无线电测定系统。二次雷达:以基准信号与从被测物体重发来的无线电信号进行比较为基础的无线电测定系统。空中交通管制雷达:用来监视、指挥航空器按规定航线飞行或在机场起落、为飞行管制系统提供空中航空器信息的雷达。无线电高度表:航空器或空间飞行器上的无线电导航设备,用以测定航空器或空间飞行器离地球表面或其他物体表面的高度。机场场面监视雷达:通过辐射电磁波,并检测、处理地面物体对辐射电磁波的反射信号,实现信号覆盖范围内所关注目标(航空器、车辆、障碍物等)检测和监测的雷达。机场跑道外来物(FOD)探测雷达:用于探测机场跑道外来物体并测定其位置的雷达。机载气象雷达:用于航空器在飞行中对前方气象条件或地形进行实时探测的雷达。风廓线雷达:用来探测大气风场的雷达,包括边界层风廓线雷达、对流层风廓线雷达、平流层风廓线雷达和中层风廓线雷达等。天气雷达:用来探测大气中积雨云、雷雨等降水系统的强度、范围及其变化,云和降水粒子的平均径向速度和速度谱宽,或实现近地面层液态水含量的精细化测量的雷达,包括相参天气雷达和非相参天气雷达。云雷达:采用较短波长(短厘米或毫米波段)探测云粒子的一种气象雷达。用于探测非降水和弱降水云,确定云的边界(例如云底和顶部)、估计云的微观物理性质(如粒子的大小、云内相态与水生成物含量等)以及云的移动和发展等特性。气象探测无线电台(站):跟踪观测气象探空气球,利用雷达定位技术测量气球空间位置的变化来计算高空风向风速的气象探测无线电设备。气象探测无线电台(站)通常与无线电探空仪配合,测量空中温度、气压、湿度和风向风速的垂直分布。船用雷达:用于船舶/水上设施导航和避让的雷达。它能显示本船/设施周围的水面船舶/设施、浮标、岸线、导航标志以及水面障碍物等相对本船/设施的平面位置。船舶交通管理系统岸基雷达:设置于港口等区域用于在一定水域内以保证航行船舶安全和效率的管理系统的雷达。汽车雷达:装载于汽车,用于发现障碍物、预测碰撞、辅助自适应巡航控制等功能的雷达。交通路侧雷达:安装于公路一侧,用于辅助提升陆地交通管理的雷达。水文雷达:用于探测自然界中水的时空分布、变化和运动的雷达。海洋雷达:用于测量沿海海面状态,以支持环境、海洋、气象、气候、水上和减灾工作的雷达,在国内海洋领域亦称为地波雷达、高频地波雷达或高频雷达。地基形变监测雷达:用于探测、监测山体边坡、地质灾害、露天矿场或大型水坝等大范围场景,获取其物理结构形变、位移等信息的地基雷达。微小目标探测雷达:用于探测昆虫、鸟类或无人机等微小目标,获取其数量、位置、速度等信息并对其自身特征进行反演分析的地基雷达。无人驾驶航空器载雷达:指安装在无人驾驶航空器上的雷达系统,用于执行特定的任务,如导航、避障、目标检测等用途的雷达设备。