《深圳市综合立体交通网规划方案(2024—2035年)》10月24日正式印发,在低空经济发展方面,提出通过4个方面加快低空经济中心建设。
1.加快大型通用航空机场建设
持续完善大型通用航空机场基础设施保障能力,加快推进南头直升机场迁建至龙华樟坑径,推进深汕特别合作区通用机场规划选址工作,推动马峦山打造全球首个无人机、电动垂直起降飞机、直升机融合飞行示范基地,加快建设涵盖医疗救护、交通救援等功能的超 100 处公共服务类起降点,有序引导商业服务类起降点建设。开展通用航空地面设施分类管理工作,推进直升机起降点建设、运行、管理规范化。
2.完善直升机交通服务网络
协同粤港澳大湾区其他城市共建低空飞行服务网络。增设直升机航空口岸或在既有口岸增加直升机通关功能,积极探索“一地两检”通关模式,提高深港、深澳直升机跨境运输服务便利性。立足短途运输、医疗救护、应急救援、空中观光等多元化飞行需求,合理布局“干线+支线”直升机飞行通道网络,降低噪声干扰。2035 年全面构建全覆盖、快响应的城市直升机交通服务网络,并形成无人驾驶、载人无人驾驶等城市空中交通新业态应用示范。
3.打造无人机飞行服务网络
围绕低空飞行“四张网”构建智能融合低空系统,建立对“异构、高密度、高频次、高复杂性”低空飞行活动的监管服务能力,支撑大规模商业化应用。
设施网方面,建设多场景、多主体、多层次的无人机起降点网络,具备保障各类无人机起降、备降、停放、充电及机务等功能,2025 年建成 1000 个以上低空飞行器起降点,实现低空飞行服务保障达到国际先进水平,2035 年全面建成支撑“异构、高密度、高频次、高复杂性”低空飞行活动的基础设施体系。
航路网方面,打造统一共享的底层基础数据体系,建设低空空域数字孪生系统,推动三维成果数据面向企业合规使用,满足无人机运营的地图使用需求。
空联网方面,积极推进5G 通信、北斗导航等在低空领域的“星地一体”融合应用,实现航路低空通信、监视全覆盖。
服务网方面,构建低空监控系统、低空飞行服务系统、低空飞行管控系统等数字化管服系统,满足监管安全要求和企业飞行要求。构建军地民低空运行协同管理机制,先行研究探索低空运行规则标准,编制《深圳市低空空域划设方案》和《深圳市低空空域协同运行办法》。近期加快开展深圳与珠海等地无人机跨域货运运输航线试点,到 2035 年形成布局合理、功能完善、契合市场需求的市域及大湾区低空飞行网络。
4.培育壮大深圳低空经济与空天信息产业
建设低空经济创新载体和产业公共服务平台,包括申请组建低空经济产业联盟和低空经济协会、无人机领域国家级和省市级实验室、国家级无人机适航审定中心等产业服务平台、国有性质的低空智能融合基础设施建设运营主体等,进一步整合低空经济产业链上下游资源,打造覆盖技术研发、产业孵化、标准制定、运营保障、培训服务等业态的低空经济产业示范区。到 2035 年低空经济产业产值规模突破 2000 亿元。
引进培育无人机整机及零部件制造、商业化应用等低空经济相关龙头企业,支持核心产品研发和产业化落地。以头部企业为牵引,在全市重点片区规划建设低空经济特色产业集聚区,包括宝安无人机物流产业集聚区,龙华无人机智慧配送应用试验区,坪山、龙岗低空经济企业研发制造及测试基地,盐田低空融合飞行应用示范区,罗湖低空经济文商旅创新发展区,福田、南山低空经济企业总部及研发基地等。完善低空经济相关法规规章、标准、规范,推动低空经济蓬勃发展。
推动空天产业集群高质量发展。重点发展空天信息技术、先进遥感技术、导航定位技术、空天装备制造等领域,推动航空航天材料及部件、无人机、卫星等技术创新,建设创新平台、公共服务平台等,高标准规划建设国内领先的空天技术产业研发与制造基地。培育和引进一批产业链核心企业和上下游企业,形成企业集聚、人才集聚、创新资源集聚的规模化集群效应。
根据方案,深圳到2035年
将高水平建成便捷顺畅、经济高效、
绿色集约、智能先进、
安全可靠的现代化综合立体交通网
全面建成具有全球重要影响力的物流中心
和国际性综合交通枢纽城市
全面形成“12312”出行交通圈
和“123”快货物流圈
实现“10-30-60”的快速交通服务目标
综合交通发展水平进入全球先进行列
“12312”出行交通圈
指与粤港澳大湾区主要城市1小时通达、与粤东粤西粤北地区2小时通达,与国内及东南亚主要城市3小时通达,与全球主要城市12小时通达。
“123”快货物流圈
意味着国内1天送达,周边国家主要城市2天送达,全球主要城市3天送达。
“10-30-60”的快速交通服务目标
即10分钟接入高快速路网、30分钟可达高铁枢纽、60分钟可达机场枢纽。
深圳将全面提升国际航运综合服务功能,建设深圳国际航运服务中心,补齐航运金融、海事法律、航运经纪、船舶注册登记等高端航运服务短板,形成门类齐全、服务优质的高端航运服务体系。力争到2035年,注册航运企业或组织突破1000个,深圳在新华·波罗的海国际航运中心发展指数的排名由当前第17名提升至前5名。
01图文解读
一图读懂
《深圳市综合立体交通网规划方案(2024—2035年)》
02政策解读
《深圳市综合立体交通网规划方案(2024-2035年)》政策解读
为深入贯彻落实《中共中央 国务院关于印发
一、编制背景
中共中央、国务院印发《国家综合立体交通网规划纲要》,提出打造“6轴、7廊、8通道”的综合立体交通网主骨架,建设综合交通枢纽集群、枢纽城市及枢纽港站“三位一体”的国家综合交通枢纽系统。其中,规划提出深圳要加快建设国际性综合交通枢纽城市。
广东省委、省政府印发《广东省综合立体交通网规划纲要》,提出构建“三横六纵两联”的综合立体交通网主骨架和“2+3+8+8”多层级枢纽城市体系。其中,规划提出深圳作为国际性综合交通枢纽城市,需提升综合交通功能和能级,牵引带动全省枢纽城市梯次发展,携手港、澳建设具有国际影响力的粤港澳大湾区客运枢纽集群,携手香港共建世界级国际货运枢纽城市。
《规划方案》一是衔接落实国家、省综合立体交通网规划提出的交通网骨架、枢纽体系的功能布局,以及行业中长期发展任务;二是结合深圳实际,谋划对外交通和内外衔接交通基础设施中长期发展,为我市编制相关专项规划、确定重大项目和建设计划、制订行业政策的重要依据。规划对象为铁路、公路、水运、民航、邮政快递、管道等交通基础设施,规划范围为深圳市域(对深汕特别合作区提出指引),规划期为2024至2035年,远景展望到本世纪中叶。
二、《规划方案》主要内容
《规划方案》包括前言和八个章节。
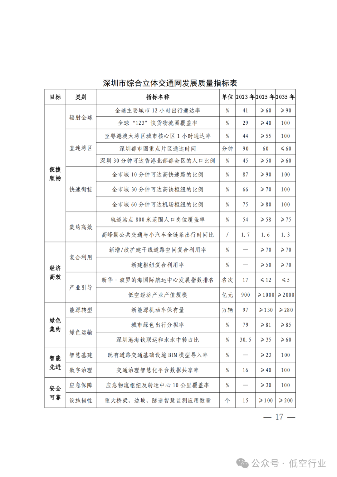
第一部分(第1—2章)为规划基础和总体要求。主要总结至2023年末深圳综合交通运输体系发展现状,研判未来的形势要求,提出深圳市综合立体交通网发展的指导思想、基本原则、发展目标、指标体系及发展策略。
《规划方案》提出到2035年,我市高水平建成便捷顺畅、经济高效、绿色集约、智能先进、安全可靠的现代化综合立体交通网,全面建成具有全球重要影响力的物流中心和国际性综合交通枢纽城市,全面形成“12312”出行交通圈和“123”快货物流圈,实现“10-30-60”的快速交通服务目标。到本世纪中叶,全面建成世界领先的现代化高质量综合立体交通网和可持续交通发展典范。
《规划方案》遵循传承和创新结合、规模和质量并重两大原则,承接国家及广东省综合立体交通网指标的总体框架,分为规模布局和发展质量两大类共36项指标。其中,规模布局指标分为港口、航空、铁路、公路、物流五个部分,重点推动交通设施扬优势、补短板;发展质量指标分为便捷顺畅、经济高效、绿色集约、智能先进、安全可靠五个部分,重点推动深圳市综合立体交通网由追求速度规模向更加注重质量效益转变。
第二部分(第3—6章)为主要任务。遵循网络优化强功能、跨界融合增动能、高质量发展提效能的发展思路,以枢纽升级、湾区一体、多元融合、质量引领为主攻方向,围绕“强化综合立体的对外交通网络、完善多层畅达的区域交通网络、推进综合交通统筹融合发展、推进综合交通高质量发展”4个方面,梳理了18项具体任务。
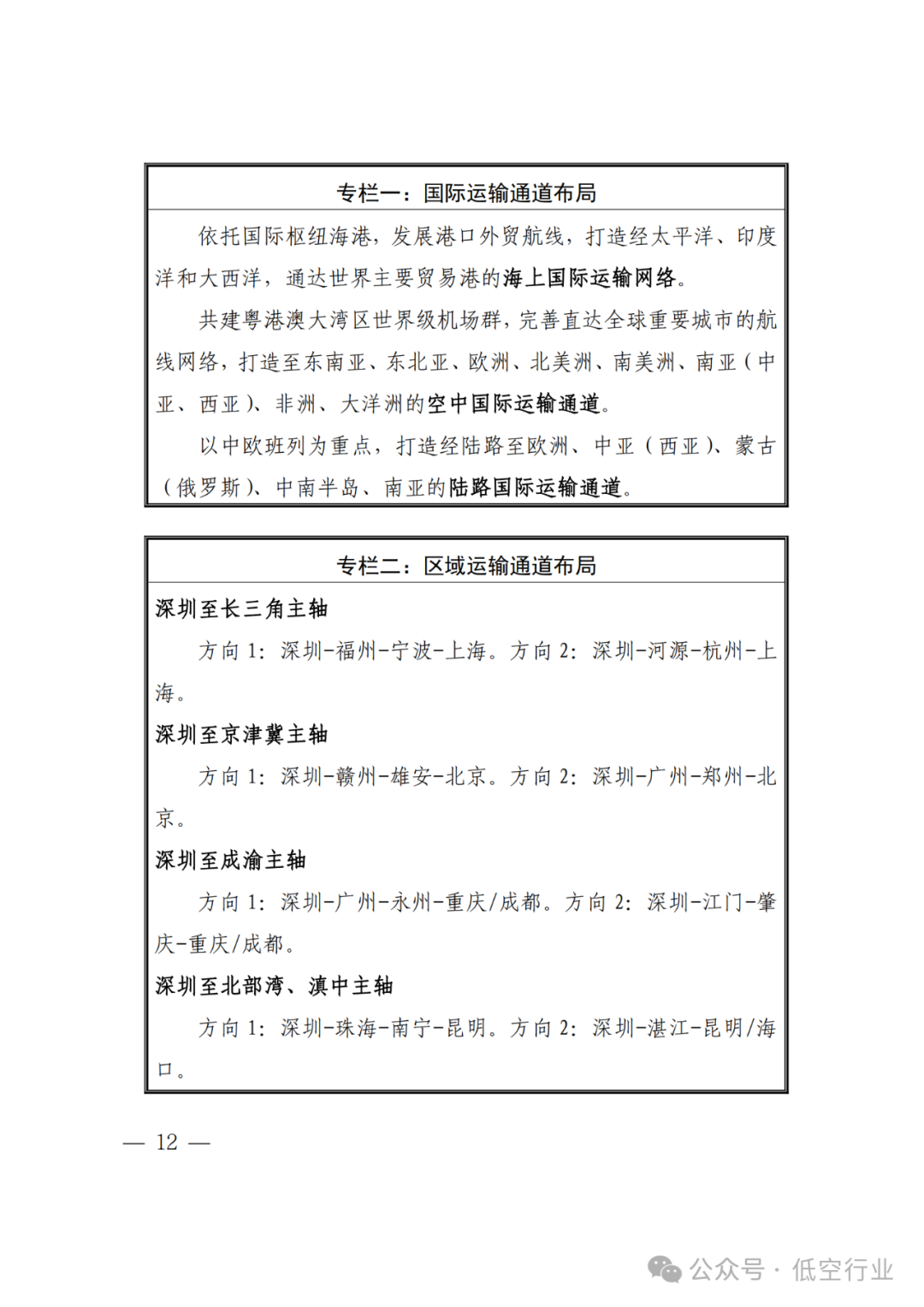
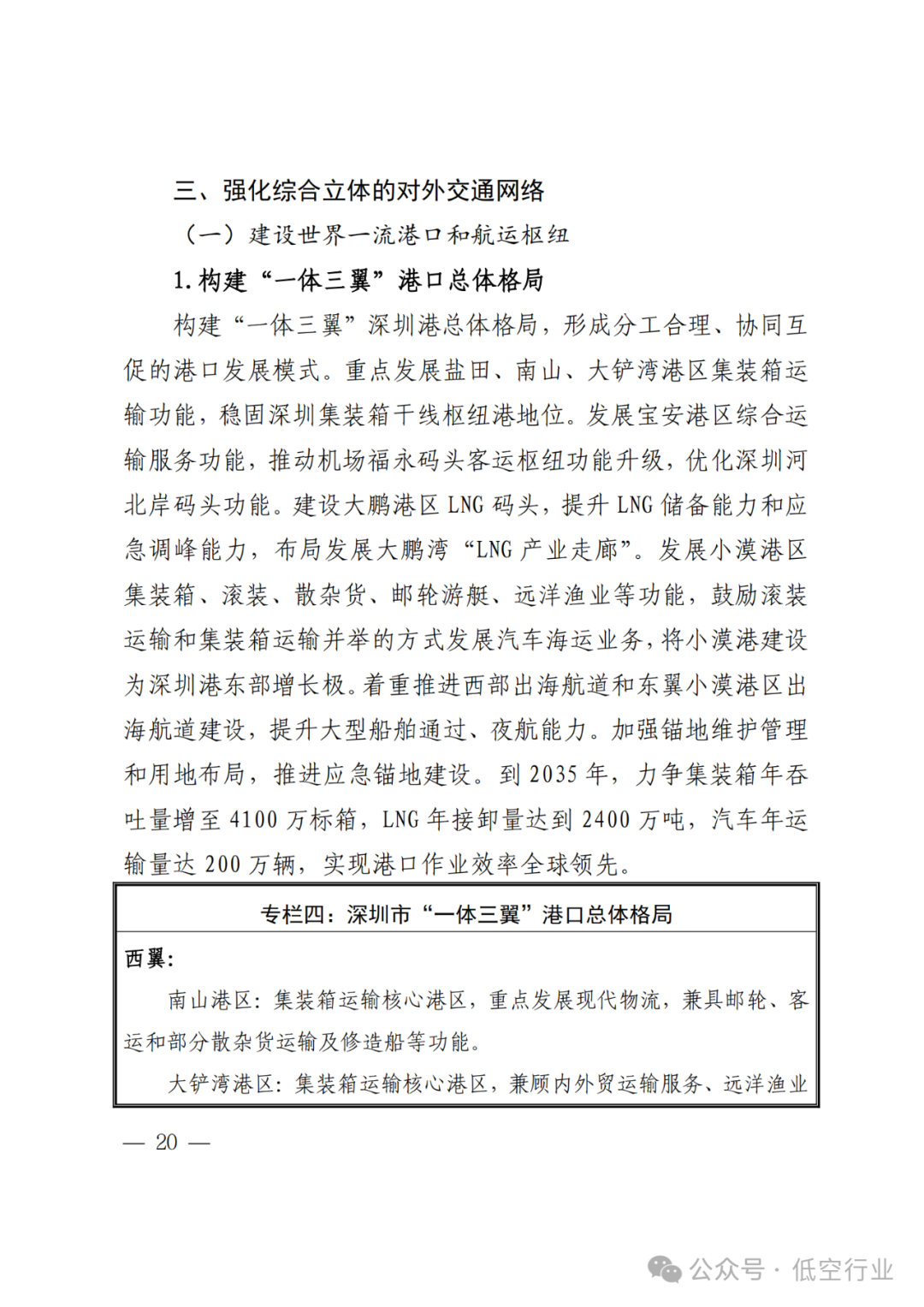
一是从对外交通维度出发,以推进我市从国际性综合交通枢纽到世界一流国际性综合交通枢纽的转变为目标,提出建设世界一流港口和航运枢纽、打造全球领先的国际航空枢纽、拓展高效复合的对外陆路通道、建设海陆互济的油气管道网络等任务,建成畅联全球、海陆空一体的国际运输通道,形成融入国家交通主骨架的“5轴9向”对外运输通道。
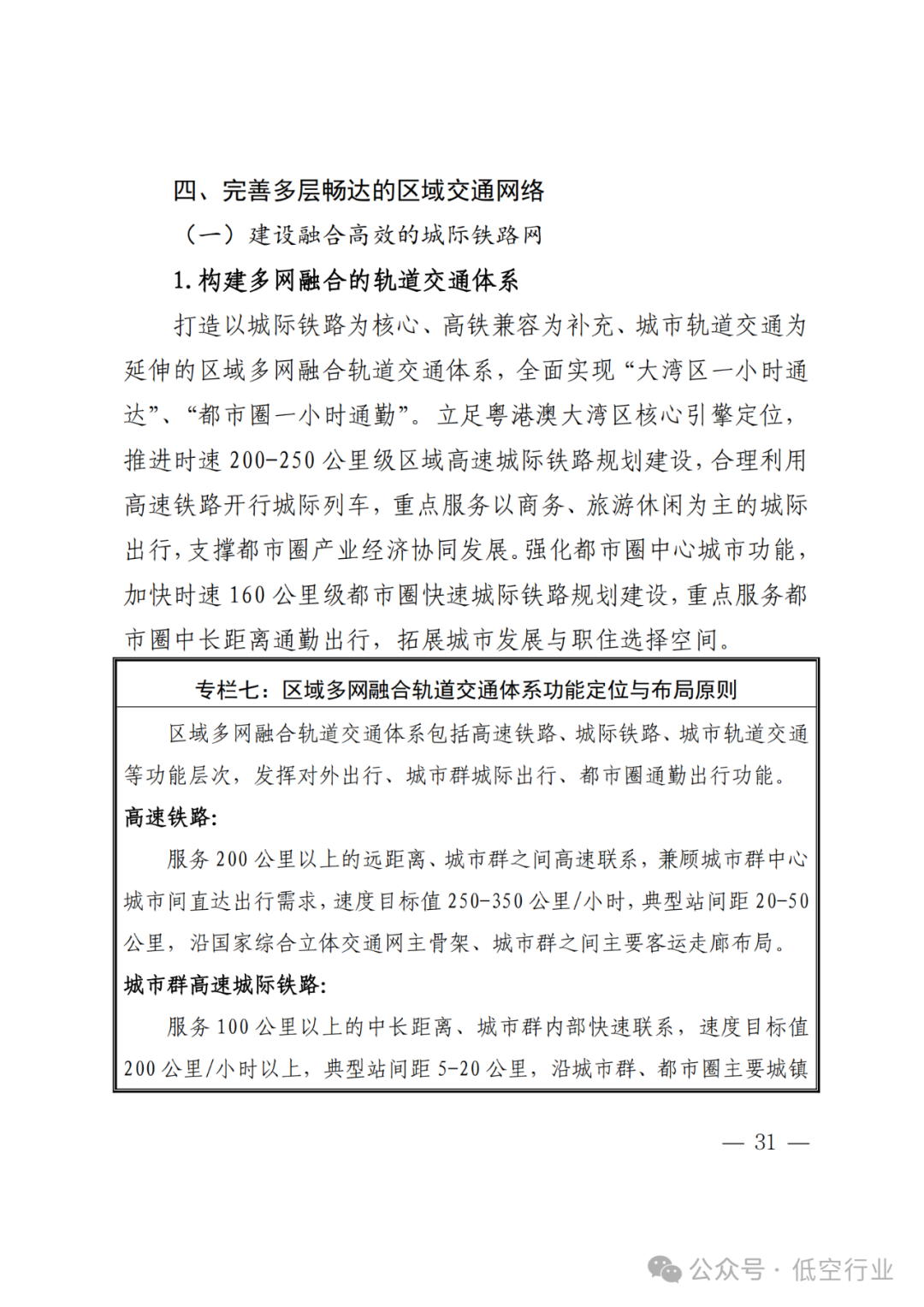
二是从区域交通维度出发,在城市内外各种运输方式进入连网贯通的关键时期,推动各种运输方式由相对独立发展向更加注重基础设施空间集约化、功能协同化、服务一体化发展。提出建设融合高效的城际铁路网、完善功能协调的高快速路网、构建立体协同的深港交通网、建设公铁复合的深汕交通网等任务,不断完善粤港澳大湾区一体化快速交通网,形成“湾区1小时、内湾半小时”交通圈。
三是从统筹融合维度出发,以创新空间集约、产业协同的融合发展模式为目标,提出推进走廊枢纽一体化融合、促进交通与物流融合发展、加快低空经济中心建设、推进智能网联汽车高质量发展、推动旅游与交通融合发展等任务,探索综合交通空间复合共享利用新模式,打造交通与物流深度融合发展新样板,推动交通与相关产业融合发展迈上新台阶。
四是从高质量发展维度出发,以创建安全绿色、智慧共享的高质量发展为目标,提出构建更可持续的绿色交通系统、构建全员友好的交通服务体系、加强全天候全周期安全保障、构建数字化智慧化设施体系等任务,创建安全绿色可持续交通发展样板,打造综合交通智慧化发展标杆和公平包容交通发展典范。
第三部分(第7—8章)为环境影响评价和保障措施。环境影响评价部分包括规划实施环境影响分析、规划实施环境影响评价、预防和缓解影响的措施与建议三方面内容。保障措施提出加强党的领导、衔接国土空间规划、加强组织协调、建立数据共享机制、积极争取政策支持、加强规划实施评估等六个方面举措。
三、《规划方案》主要特点
一是系统谋划、稳步推进。适度超前做好综合立体交通网规划布局,严控建设实施过度超前。把握“综合”“立体”两个关键,坚持以存量优化为主线,重点推动综合交通网络布局物理形态互联互通和功能效果统筹融合,推动实现“各种方式综合化、空间布局立体化、运输服务一体化”。
二是协同联动、统筹融合。更加注重交通新业态统筹融合发展,加快完善与无人驾驶航空、智能网联汽车、共享出行、综合能源补给等新业态相适应的新型基础设施网络、运行标准与规则、多方协同管理机制,推动新经济蓬勃发展。
三是人民至上、质量引领。充分贯彻创新、协调、绿色、开放、共享的新发展理念,坚持以人民为中心,建设人民满意交通。突出创新核心地位,坚持绿水青山就是金山银山的理念,统筹发展和安全,提出推进综合交通高质量发展的要求,提升交通运输发展质量和综合效益。
03方案全文
深圳市人民政府办公厅关于印发《深圳市综合立体交通网规划方案(2024—2035年)》的通知
深府办〔2024〕9号
各区人民政府,市有关单位:
《深圳市综合立体交通网规划方案(2024—2035年)》已经市政府同意,现印发给你们,请认真组织实施。实施中遇到的问题,请径向市交通运输局反映。
市政府办公厅
2024年10月21日
来源:低空行业公众号综合编辑。


