阅览本文,有助于您了解通感一体在低空经济中的应用、挑战和发展方向——
本文分三部分:
1、中国政府网关于《我国将探索建立通感一体的低空经济网络设施》的报道。
2、中国日报10月28日刊发的王鹏研究员的《通感一体网络:低空经济的关键网络基础设施》文章,该文章介绍了通感一体网络在低空经济中的应用、技术挑战和发展方向。
3、《5G-A通感一体典型场景技术解决方案白皮书》全文(如需高清无水印全文请关注低空行业微信公众号后添加微信号18221171203索取)。
01
我国将探索建立通感一体的低空经济网络设施
工业和信息化部总工程师赵志国在23日举行的国新办发布会上表示,将探索建立通感一体的低空经济网络设施。此外,工业和信息化部还将通过加强顶层谋划、加强多场景应用牵引等,推动低空产业发展。
通感一体即通信感知一体化,能够实现飞行器信息的实时传输和共享,提升低空通信的效率和可靠性,满足低空飞行器对高质量通信的需求。
记者从发布会上了解到,工业和信息化部联合有关部门印发《通用航空装备创新应用实施方案(2024—2030年)》,会同有关部门在全国多地开展了通用航空器创新应用试点工作,推动信息技术与装备发展融合创新。
工业和信息化部运行监测协调局局长陶青在会上说,当前,我国主要的信息通信企业以及动力电池、电机等企业都积极布局参与到低空经济中来,各领域创新要素正在加速向低空产业集聚,已开展基于5G/5G-A的低空通信及感知网络技术验证、应用试点等工作。
下一步,工业和信息化部将聚焦低空装备体系化推动一批关键共性技术攻关,继续推动优势地区先行先试,因地制宜打造低空多场景应用示范体系,加快培育低空物流、城市和城际空中交通、低空文旅等新业态,拓展农林植保、巡视巡检、应急救援等新模式。开展低空经济无线电频率使用研究,按需推进低空信息基础设施建设。同时,不断强化法规标准支撑,构建良好产业生态。
02
通感一体网络在低空经济中的应用、技术挑战和发展方向
近年来,国家高度关注低空经济发展。今年3月底,工业和信息化部、科学技术部、财政部、中国民用航空局四部门联合发布了《通用航空装备创新应用实施方案(2024-2030年)》,明确推动基础支撑体系建设等重点任务,为培育低空经济新增长极提供有力支撑。
市场规模方面,据工信部下属机构赛迪顾问发布的《中国低空经济发展研究报(2024)》,预计到2026年,我国低空经济有望达到10644.6亿元。
通感一体网络在低空经济中的应用
“通感一体”指同时具备空间感知、通信的网络,通过分析无线信号的传输来获取对目标或环境的感知,是5G—A的新增能力,将让基站兼顾通信和感知双重能力,同时契合无人机运营商网络架构需求。
首先通感一体化还能为低空安防等低空经济领域的各类应用提供技术和网络支持,推动低空经济规模化发展。
其次通感一体技术能够实时感知低空飞行器的位置、速度、姿态等信息,并将这些信息传输给相关的监管部门和飞行器操作员。这样,一旦有异常情况发生,相关部门和操作员可以迅速做出反应,从而有效提升低空飞行的安全性。
再次通过通感一体技术,低空飞行器可以更加精准地获取飞行路线和空域信息,从而避免不必要的飞行冲突和延误。这不仅可以提高飞行效率,还可以降低飞行成本,为低空经济的发展提供有力支持。
从次同时通感一体低空经济网络设施的建设将推动低空经济相关产业的升级和发展。例如,随着通信和感知技术的不断进步,无人机、无人车等智能交通工具将更加广泛地应用于各个领域,从而推动交通运输、物流、农业等多个行业的创新和发展。
然后通感一体技术还可以为监管部门提供强大的监管工具。通过实时监控低空飞行器的飞行情况,监管部门可以更加有效地管理低空空域,确保低空飞行的有序进行。
另外工信部提及探索建立通感一体低空经济网络设施,对通信、感知技术提供商,以及低空飞行器制造商和运营商等企业是利好。这些企业可以依托通感一体技术,开发更加智能、安全的低空飞行器和配套设备,满足低空经济市场的多元化需求,实现业务的快速增长。
除此之外通感一体技术需要先进的通信设备作为支撑。因此,通信设备制造商将有机会在这一领域发挥重要作用,提供高性能、高可靠性的通信设备,满足低空经济网络设施的建设需求。
值得一提的是随着低空经济的发展,无人机及飞行器在低空领域的应用将越来越广泛。通感一体技术将为这些飞行器提供更加精准、实时的通信和感知服务,从而提升其性能和安全性。因此,无人机及飞行器制造商将受益于通感一体低空经济网络设施的建设。
最后通感一体技术需要强大的信息技术支持,包括数据处理、云计算、人工智能等。因此,信息技术服务商将有机会在这一领域提供专业化的服务,帮助建设和管理低空经济网络设施,实现信息的实时传输和处理。
通感一体网络面临的技术挑战
尽管我国低空经济网络设施建设取得了显著进展,但仍面临一些挑战。
一方面,低空飞行环境的复杂性对通信网络的稳定性和可靠性提出了更高要求;另一方面,低空飞行器的多样性和差异性增加了感知和识别的难度。
另一方面,如何实现通信、感知和算力的深度融合,提高系统的整体性能,也是当前面临的重要技术挑战。
再一方面,低空经济的迅猛发展面临着多重政策与监管挑战。首要难题在于低空空域管理的差异性,影响跨区域合作与国际交流,需构建统一、开放、灵活的管理制度。同时,低空飞行器激增带来安全监管压力,需完善监管体系,涵盖飞行许可、计划报备、实时监控及应急处理等,确保飞行安全有序。
此外,数据隐私与保护问题凸显,通感一体网络处理的数据涉及敏感信息,应加强数据安全法规建设,加大管理力度,确保数据使用透明、可追溯,防止泄露与滥用。
因此要加大对低空产业园区建设的支持,优化产业链布局,提升园区专业化水平,引导产业链上下游企业入园集聚发展。不断强化人才培育和引进,打造专业化的低空经济人才队伍,为产业发展提供智力支持。
通感一体网络在低空经济中的发展方向
首先企业应注重通感一体技术创新与融合,推动通信、感知、智能和计算等技术的深度融合与协同发展;通过引入更先进的通信协议、感知技术和计算算法,提高系统的实时性、智能性和安全性。
其次通感一体网络作为低空经济的重要支撑技术,其标准化与规范化工作也应当加快推进。通过制定统一的技术标准、测试方法和评估体系,确保不同厂家、不同型号的低空飞行器和通感一体网络设备之间的兼容性、互操作性。
再次推动通感一体网络成为低空经济中的重要收入来源和增长点。通过提供高效、安全、智能的低空飞行解决方案和服务,为企业创造更大的经济价值和社会效益。
从次也需注重人才培养和引进工作,建立一支高素质、专业化的技术团队,为低空经济网络设施的建设和管理提供有力的人才保障。
最后更要时刻关注政府关于低空经济的政策动态和法规变化,及时调整经营策略和发展方向,以确保企业的合规经营和持续发展。
综上所述,通感一体低空经济网络设施的建设对于推动低空经济的发展具有重要意义,将为相关企业带来巨大的发展机遇。但在推动通感一体网络在低空经济领域广泛应用的过程中,仍需解决技术、政策与监管难题。
(作者:王鹏北京社科院研究员,北京习近平新时代中国特色社会主义思想研究中心特约研究员,数据资产化研究院执行院长,南昌理工学院数字经济研究院院长、特聘教授。)
03
《5G-A通感一体典型场景技术解决方案白皮书(2024)》全文
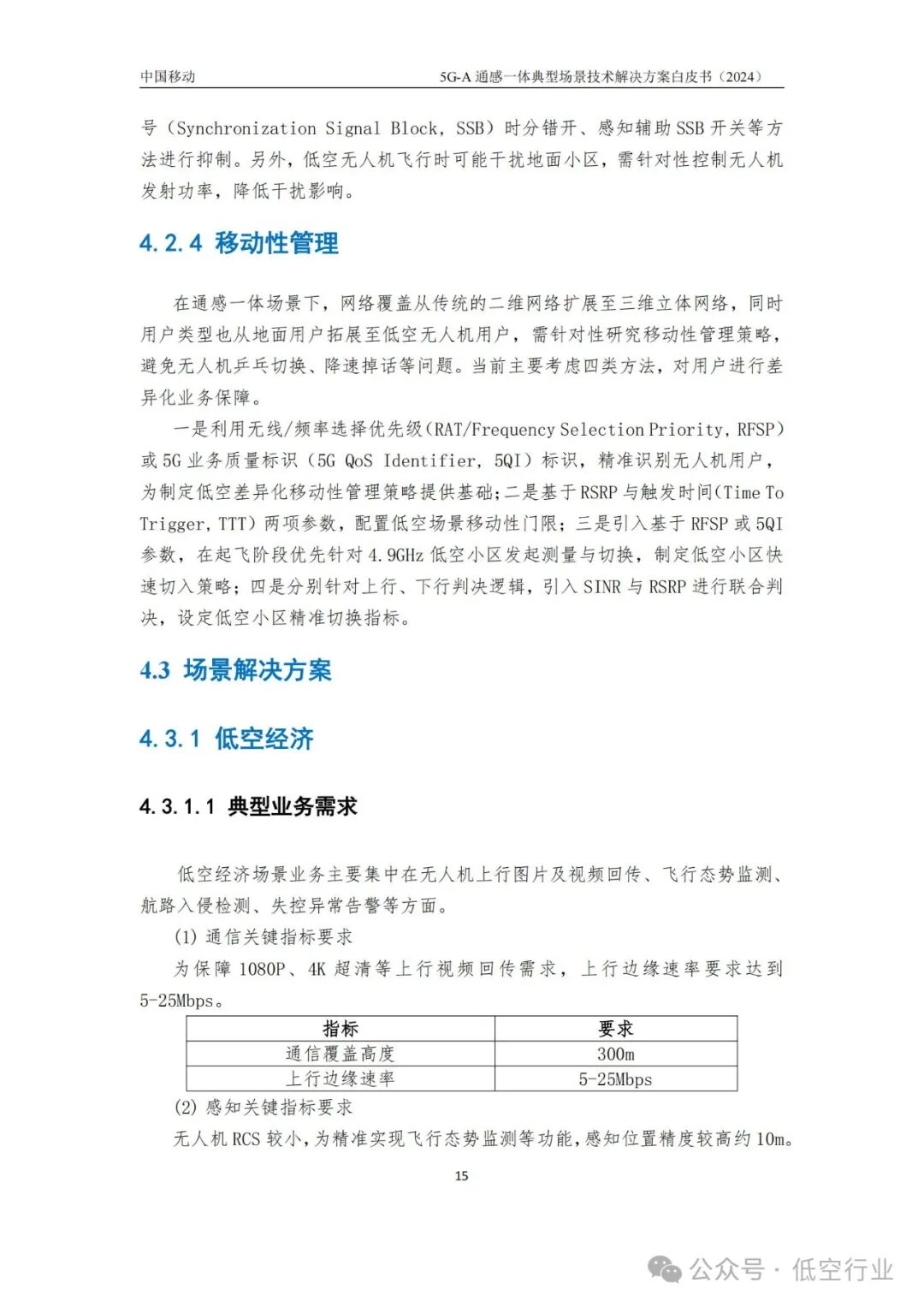
来源:中国政府网,中国日报,低空经济圈,低空行业公众号综合编辑。


