9月8日,山西省发展改革委发布消息,为加快推进全省低空经济发展和通航示范省建设,安排资金支持相关项目,最高可达5000万元。
在民航基础设施建设方面,对纳入国家和省有关规划、实施方案的新建及改扩建支线机场、通用机场、航空飞行营地、低空飞行(含无人机)服务保障工程等民航和通航基础设施项目给予投资补助。其中,支线机场项目,新建(含迁建)的按照项目总投资减去中央预算内资金和民航发展基金补助后的投资额20%给予资金补助。如,改扩建的按照项目总投资的10%给予资金补助,单个项目累计补助不超过5000万元。通用机场项目,按照项目工程费的30%给予资金补助,单个机场累计补助不超过3000万元。
民航机场通航飞行运营补贴。对2024年度通用航空飞行达到1000架次且对公众开放的通用机场及运输机场,给予机场运营管理单位运营补贴。如,通用航空飞行达到1000架次(起、降计1架次)的,给予100万元补贴。在此基础上,通用航空飞行类型达到三类的,补贴增加50万元;达到四类的,增加100万元;达到五类的,增加200万元。
通航重大产业项目落地奖励。对2024年建成投产的省级印发的航空类规划、方案、计划等文件明确的,或推动军用技术向通航、低空经济领域转移转化的,或推动通航整机制造、动力系统、机载系统、地面保障设备等加快实现自主可控的,或紧跟国际、国内通航产业和低空经济发展趋势的具有领先性、标杆性、突破性的,且投资额达到5000万元以上的重大产业项目,给予项目建设单位资金奖励。按项目实际落地投资额,奖励500万元至2500万元。
低空旅游项目消费补贴。对通过全省统一渠道(游山西App、小程序)购票的低空旅游消费者给予补贴,给予票价最高50%的补贴,且最高不超过100元/人次,每人每天限补贴1次。
山西省还发放通用航空器整机型号合格证及生产许可证取证奖励、航空类平台载体和实训基地建设投资补助、航空特性赛事活动办会经费补贴、航空类项目赛事获奖奖励、校园航空飞行营地运营补贴等。
以下为通知全文——
关于申报航空业发展专项资金2024年度投资计划的通知
为加快推进全省低空经济发展和通航示范省建设,依据《山西省加快低空经济发展和通航示范省建设的若干措施》和《航空业发展专项资金管理暂行办法》,省发展改革委拟安排资金支持相关项目,现将申报范围和有关要求通知如下。
一、低空旅游项目消费补贴
(一)支持范围。对通过全省统一渠道(游山西APP、小程序)购票的低空旅游消费者给予补贴。
(二)支持标准。给予票价最高50%的补贴,且最高不超过100元/人次,每人每天限补贴1次。
二、厂矿企业采购航空应急救援服务经费补贴
(一)支持范围。对纳入市级及以上航空应急救援保障服务规划或工作计划,距离三甲医院超过30公里以上,采购航空应急救援服务的厂矿企业给予资金补贴。
(二)支持标准。按照2024年度实际支出金额的50%给予补贴,每个厂矿年度补贴不超过10万元。
三、民航基础设施建设项目投资补助
(一)支持范围。对纳入国家和省有关规划、实施方案的新建及改扩建支线机场、通用机场、航空飞行营地、低空飞行(含无人机)服务保障工程等民航和通航基础设施项目给予投资补助。
(二)支持标准。支线机场项目,新建(含迁建)的按照项目总投资减去中央预算内资金和民航发展基金补助后的投资额20%给予资金补助。改扩建的按照项目总投资的10%给予资金补助,单个项目累计补助不超过5000万元。
通用机场项目,按照项目工程费的30%给予资金补助,单个机场累计补助不超过3000万元。
航空飞行营地项目,按照项目工程费的30%给予资金补助,单个航空飞行营地累计补助不超过1000万元。鼓励航空飞行营地升级为通用机场,补助资金参照通用机场标准,累计不超过3000万元。
低空飞行(含无人机)服务保障项目,按照项目工程费的50%给予资金补助,单个项目累计补助不超过1000万元。
(三)其他要求。审批、核准的项目,项目总投资、工程费指发展改革部门可研(核准)批复文件中明确的总投资、工程费;备案的项目,项目工程费指通航基础设施主体工程的费用。对于需国家发展改革委批复的项目,应完成项目预可研批复。对于其他项目,应完成项目前期工作并开工建设,确保投资计划下达后可立即投入项目建设,申请资金占项目2024年度投资计划的比重不超过50%。原则上每县(市、区)最多支持不同场址的一个通用机场和一个航空飞行营地。
四、民航机场通航飞行运营补贴
(一)支持范围。对2024年度通用航空飞行达到1000架次且对公众开放的通用机场及运输机场,给予机场运营管理单位运营补贴。
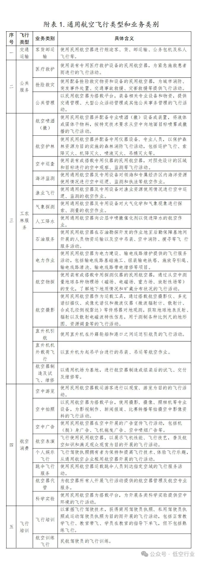
(二)支持标准。通用航空飞行达到1000架次(起、降计1架次)的,给予100万元补贴。在此基础上,通用航空飞行类型达到三类的(参照附表1),补贴增加50万元;达到四类的,增加100万元;达到五类的,增加200万元。
通用航空飞行是指使用民用航空器从事公共航空运输以外的民用航空活动,不包括军用航空、无动力航空器以及微型、轻型、小型、中型无人驾驶航空器飞行活动。具体飞行类型和业务类别统计按附表1执行。每一飞行类型下的不同业务类别飞行合计达到100架次的,计完成一飞行类型。
五、通航重大产业项目落地奖励
(一)支持范围。对2024年建成投产的省级印发的航空类规划、方案、计划等文件明确的,或推动军用技术向通航、低空经济领域转移转化的,或推动通航整机制造、动力系统、机载系统、地面保障设备等加快实现自主可控的,或紧跟国际、国内通航产业和低空经济发展趋势的具有领先性、标杆性、突破性的,且投资额达到5000万元以上的重大产业项目,给予项目建设单位资金奖励。
(二)支持标准。按项目实际落地投资额,5000万(含)-1亿元(不含)之间的,奖励500万元;1亿(含)-2亿元(不含)之间的,奖励800万元;2亿(含)-5亿元(不含)之间的,奖励1200万元;5亿(含)-10亿元(不含)之间的,奖励1800万元;10亿元(含)以上的,奖励2500万元。
六、通用航空器整机型号合格证及生产许可证取证奖励
(一)支持范围。对2024年取得通用航空器整机型号合格证或生产许可证的在晋企业给予奖励。
(二)支持标准。在晋取得起飞全重在150千克(含)以上1000千克(不含)以下航空器整机型号合格证(不含补充型号)的企业,给予奖励500万元。在晋取得起飞全重在150千克(含)以上1000千克(不含)以下航空器生产许可证的企业,给予奖励500万元。在晋取得起飞全重1000千克(含)以上航空器整机型号合格证(不含补充型号)的企业,给予奖励1000万元。在晋取得起飞全重在1000千克(含)以上航空器生产许可证的企业,给予奖励1000万元。
(三)其他要求。每个航空器整机型号合格证或者生产许可证只能申请1次奖励资金,每户企业年度奖励总额不超过1000万元。
七、航空类平台载体和实训基地建设投资补助
(一)支持范围。对获得中央预算内投资的通航产业类重大平台载体和实训基地在建项目给予省级资金配套补助。
(二)支持标准。按照项目总投资的10%给予资金补助,单个项目累计补助不超过1000万元。申请资金占项目2024年度投资计划的比重不超过50%。
八、航空特性赛事活动办会经费补贴
(一)支持范围。对2024年引进国际级、国家级航空体育运动赛事、无人机竞技比赛、各类通航技能大赛等通航赛事、活动(参照附表2)的承办单位给予办会资金补贴。
(二)支持标准。国际级赛事活动,给予办会经费20%资金补贴,最高不超过100万元。国家级赛事活动,给予办会经费20%资金补贴,最高不超过50万元。办会经费额是指赛事活动决算审计报告认定的金额。
九、航空类项目赛事获奖奖励
(一)支持范围。对2024年组队代表山西参加国家级以上航空类项目赛事(参照附表3)并取得前三名的学校、相关企业、社会组织给予资金奖励。
(二)支持标准。对代表山西参加国际级航空类赛事项目并取得前三名的学校、相关企业、社会组织,分别给予30万元、20万元、15万元奖励,同一赛事、同一单位年度奖励金额不超过50万元;对代表山西参加国家级航空类赛事项目并取得前三名的学校、相关企业、社会组织,分别给予15万元、12万元、10万元奖励,同一赛事、同一单位年度奖励金额不超过30万元。
十、校园航空飞行营地运营补贴
(一)支持范围。对挂牌校园航空飞行营地,2024年开展至少一次航空运动培训或航空科普教育活动,参加至少一次市级及以上的航空运动赛事的大、中、小学校给予资金补贴。
(二)支持标准。一次性给予5万元资金补贴。
十一、航空器驾驶员执照培训补助
(一)支持范围。对注册在山西省内的航空器驾驶员执照培训企业,2024年以来开展通用航空商照、私照、运动类照、民用无人机驾驶员执照、遥控航空模型飞行员执照等通航培训合格且取得相应证件的给予资金补助。
(二)支持标准。按照每本执照培训费的10%给予补助,对中国民用航空局颁发的商用驾驶员执照、私用驾驶员执照、运动驾驶员执照、民用无人机驾驶员执照,分别给予最高不超过5万元、2万元、1万元、0.1万元补助。对国家体育总局航空无线电模型运动管理中心颁发的遥控航空模型飞行员执照,给予最高不超过0.1万元补助。
十二、工作要求
(一)请各市发展改革委、省直相关部门、山西综改示范区管委会、省属企业作为项目汇总申报单位,全面梳理辖区内(管辖范围内)符合条件项目,组织项目单位编制项目资金申请报告、报送综合信用承诺书。项目单位在申报时存在严重失信行为、被列入失信联合惩戒对象名单、发生过严重安全事故或重大舆情等情况的,项目汇总申报单位不得受理其资金申请报告。
(二)请项目汇总申报单位对资金申请报告进行审核,并对审核结果负责。审核重点包括申报项目是否符合专项资金支持范围和基本条件,是否重复申报,项目单位是否被列入失信联合惩戒对象名单,申报资金是否符合补助标准。审核汇总后确定本地区、本部门年度专项资金投资需求。
(三)请项目汇总申报单位认真填报航空业发展专项资金投资计划申报表,并附绩效目标表和项目资金申请报告、综合信用承诺书,于9月15日前报送我委。
(四)请各项目汇总申报单位参照本通知同步储备明年拟实施的项目,于9月20日前向我委报送2025年度资金需求。
联系人:程奕博 17635380260
寇 唯 17535180743
来源:太原日报,山西省发改委,低空行业公众号综合编辑。


